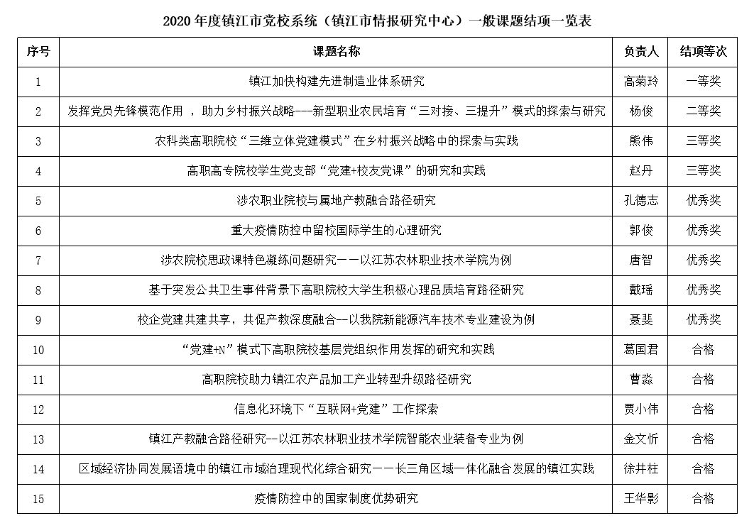
为认真贯彻落实习近平新时代中国特色社会主义思想及中央、省和市重要会议精神,根据《关于2020年度镇江市党校系统(镇江市情报研究中心)课题立项的通知》(镇委校【2020】16号)文件精神,永利官网党委高度重视,积极组织申报,共有15项课题立项。立项后,各课题组紧扣主题,结合实际,深入开展调研,充分进行论证,15项课题全部顺利结项,并获得一等奖1项,二等奖1项,三等奖2项。
近年来,学院党委积极探索全面从严治党大背景下高校党建与思想政治教育工作的新理论、新方法、新机制和新途径,加强对党建与思想政治教育研究课题的规范化、科学化管理,形成了一批针对性强、应用性强、具有理论创新水平和实践推广意义的研究成果,为推动学校党建与思想政治教育工作上水平提供了理论支撑和实际指导。

